使用blender导入mmd文件mmd-tools插件下载
目录

使用blender导入mmd文件mmd-tools插件下载
blender测试使用3.6安装成功,如果安装没反应可能就是版本不兼容,3.6版本也放在下方链接里
下载插件:
mmd-tools:从GitHub下载最新稳定版ZIP文件。V2.10.3使用这个版本
链接打不开的保存到网盘下载:
链接: 提取码: DDDD
汉化先
- 打开Blender,进入
Edit > Preferences > Add-ons。 - 点击
Install...,选择下载的ZIP文件并启用插件。


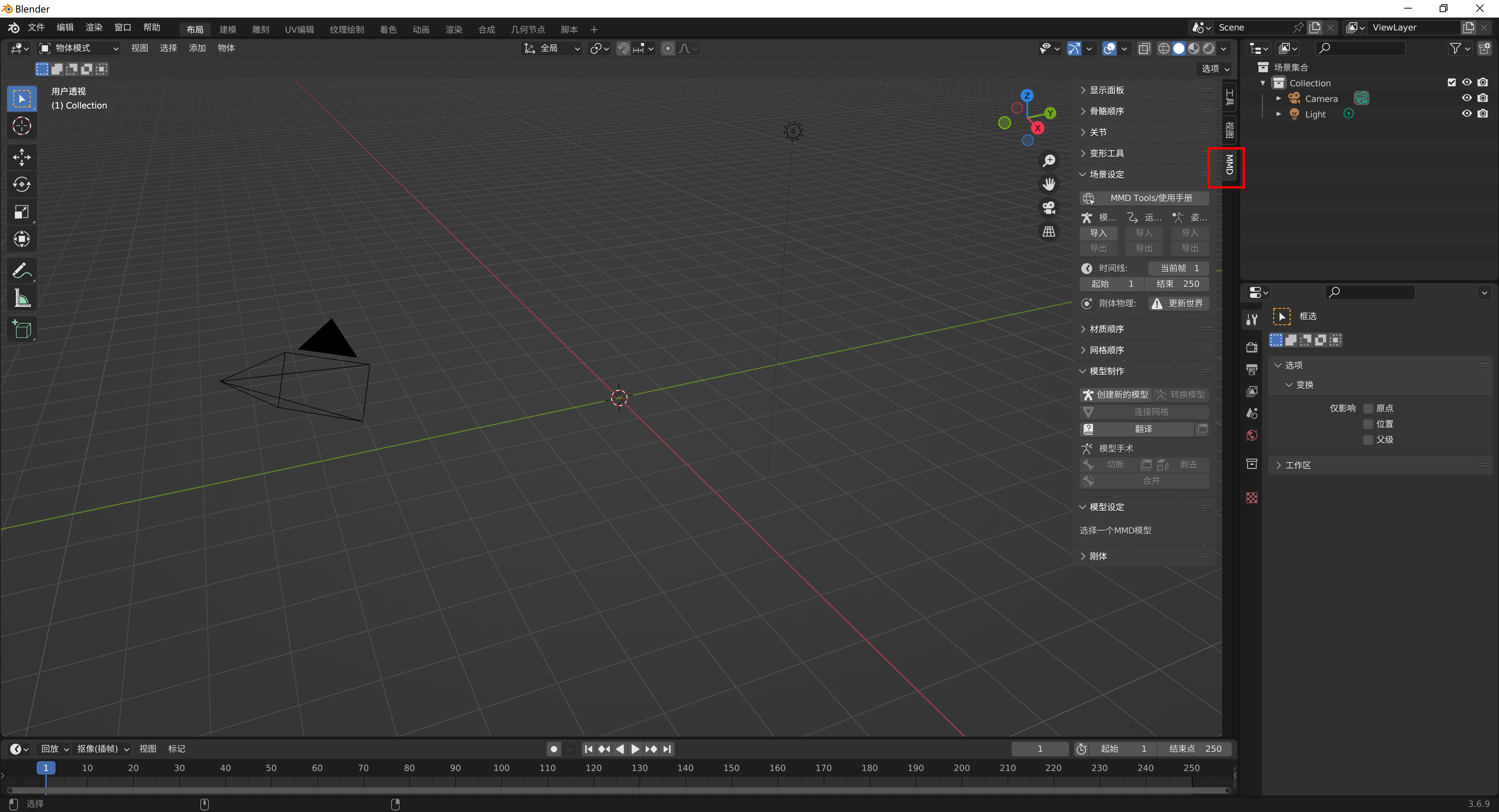
安装上后勾选这个

安装成功

可以导入模型和动作了
按N键打开MMD的面板

