Nature-Genetics-本周最新文献速递

Nature Genetics | 本周最新文献速递
**Multiancestry brain pQTL fine-mapping and integration with genome-wide association studies of 21 neurologic and psychiatric conditions **
中文标题: 多祖先脑蛋白遗传调控解码!pQTL精细映射揭示神经精神疾病机制
关键词: 脑蛋白定量性状位点、精细映射、多祖先整合、全基因组关联研究、神经精神疾病
研究总结: 这篇文章通过分析1,362个来自非洲裔、西班牙裔和非西班牙裔白人的脑蛋白组数据,并运用MESuSiE多祖先精细映射方法,探索了脑蛋白表达的共享和祖先特异性遗传调控机制,并将其与21种神经和精神疾病的GWAS数据整合,识别出858个多祖先因果pQTL,其中29%为编码变异。这些pQTL主要富集在外显子和启动子区域,通过孟德尔随机化分析,发现119个pQTL-蛋白对在疾病中发挥因果作用。该研究强调,大多数因果pQTL在三种人群中共享,样本下采样实验证实这一结论不受样本大小影响,同时pQTL效应方向高度一致,相关系数超过0.99。这对于理解不同祖先间遗传效应的差异、改善跨祖先聚基因风险评分准确性,并开发适用于多祖先个体的神经精神疾病分子模型具有重要意义。该工作填补了以往研究多局限于欧洲裔的空白,揭示了遗传变异如何通过蛋白表达影响疾病风险,为精准医学提供新基础。
文章的亮点: 首次大规模整合多祖先脑蛋白数据,识别出858个多祖先因果pQTL,并揭示29%为编码变异,与21种神经疾病相关,提供新分子模型基础;改善了精细映射分辨率,强调祖先共享性。
文章的局限: 样本主要限于非洲裔、西班牙裔和非西班牙裔白人,缺乏其他祖先群体;依赖脑额叶数据,可能忽略其他脑区特异性;MR分析假设可能受多效性影响。

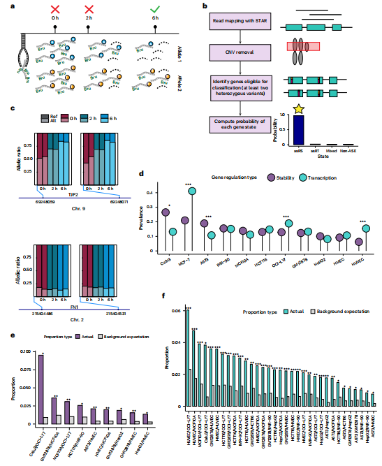
Genetic variants affecting RNA stability influence complex traits and disease risk
中文标题: RNA稳定性变异破解疾病密码!遗传调控揭示复杂性状风险机制
关键词: RNA稳定性、等位基因特异、遗传变异、免疫通路、疾病风险
研究总结: 这篇文章通过代谢标记数据(Bru/BruChase-seq)和新开发的RNAtracker计算管道,在11种人类细胞系中检测等位基因特异RNA稳定性(asRS)或转录事件,探索了遗传变异如何影响mRNA稳定性并进而调控复杂性状和疾病风险,识别出超过5,000个asRS变异,涉及665个基因。这些变异直接与保守的microRNA靶区和等位基因特异RNA结合蛋白位点重叠,揭示了稳定性调控机制。此外,通过大规模平行筛选(MapUTR)和CRISPR prime编辑验证了因果asRS变异,发现asRS基因显著富集于免疫相关通路,并贡献于多种免疫系统疾病的风险。该研究强调,mRNA稳定性在基因丰度调控中的作用长期被忽视,而遗传变异可改变稳定性调控序列,如AU富集元件、microRNA靶点和翻译效率等。这对于理解基因表达的转录后调控、识别疾病相关功能变异,并开发针对免疫疾病的新疗法具有重要意义。该工作突出了RNA稳定性作为连接遗传变异与疾病的关键机制,为GWAS后功能解读提供新视角。
文章的亮点: 识别超过5000个asRS变异,覆盖665个基因,揭示与miRNA靶点和RBP位点重叠;整合MapUTR筛选和CRISPR编辑验证因果变异;发现asRS基因富集免疫通路,与多种疾病相关。
文章的局限: 限于11种人类细胞系,可能不代表所有组织或人群多样性;依赖代谢标记,可能忽略转录后其他调控;功能验证样本较小,未覆盖全部变异。

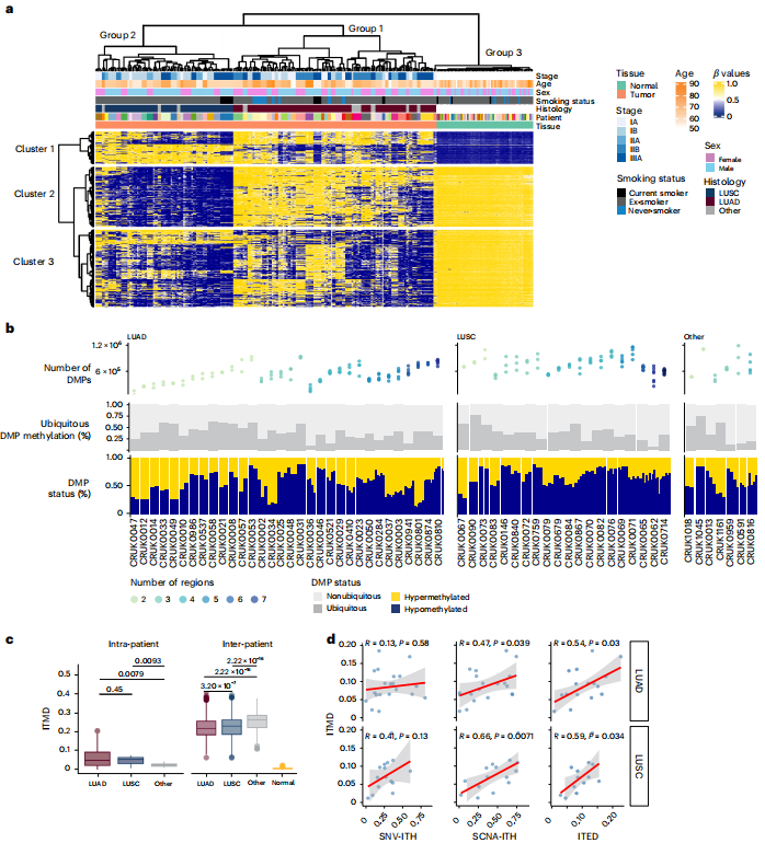
DNA methylation cooperates with genomic alterations during non-small cell lung cancer evolution
中文标题: DNA甲基化联手基因组变异!驱动非小细胞肺癌进化新机制
关键词: DNA甲基化、肺癌进化、基因组改变、功能超甲基化、肿瘤异质性
研究总结: 这篇文章通过TRACERx研究的217个肿瘤和匹配正常区域的减代表性亚硫酸氢盐测序,结合CAMDAC工具校正肿瘤纯度和拷贝数干扰,探索了DNA甲基化与基因组改变在非小细胞肺癌(NSCLC)进化中的协同作用。该分析整合了基因表达和全外显子组测序,揭示了DNA超甲基化如何与SNV驱动事件类似,促进亚克隆选择优势。这对于区分癌症进化中的因果DNA甲基化事件与乘客事件、理解NSCLC的非基因组进化,并为患者治疗分层开辟新途径具有重要意义。该工作强调,表观遗传改变在癌症耐药和进展中的作用,提供基于正选择超甲基化基因的潜在疗法靶点。
文章的亮点: 引入CAMDAC工具校正肿瘤纯度和拷贝数干扰;提出变构活性转换模型解释甲基化与拷贝数互作;识别超甲基化驱动基因,揭示剂量补偿机制。
文章的局限: 样本限于59名患者,可能忽略晚期或转移肿瘤;依赖bulk测序,未解析单细胞水平异质性;未进行功能验证实验。

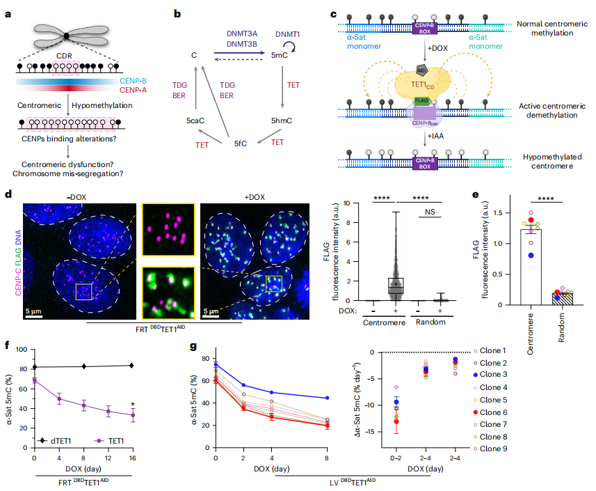
DNA methylation influences human centromere positioning and function
中文标题: DNA甲基化调控着丝粒命运!影响人类染色体稳定新发现
关键词: DNA甲基化、着丝粒定位、表观遗传、染色体不稳定、细胞适应
研究总结: 这篇文章通过开发扰动工具和CRISPR prime编辑方法,针对人类着丝粒重复序列,探索了DNA甲基化对着丝粒定位和功能的因果影响,揭示快速去甲基化导致着丝粒蛋白结合增加、架构改变、染色体不稳定和细胞存活率下降,而渐进去甲基化则引发细胞适应过程。该研究整合多组学数据,显示CENP-A组蛋白变体与低甲基化DNA相关,而高甲基化重复序列包围之;扰动实验证明,去甲基化促使CENP-A重新定位,增加结合,导致非整倍体。同时,发现渐进改变允许细胞适应,维持基因组稳定。这对于理解表观遗传在着丝粒维持中的作用、癌症中着丝粒DNA甲基化病理改变的机制,以及预防基因组不稳定相关疾病具有重要意义。该工作首次因果证明DNA甲基化调控CENP-A定位,提供病理洞见,并强调快速与渐进扰动的差异,为癌症表观遗传疗法奠基。
文章的亮点: 首次证明DNA甲基化因果调控CENP-A定位和着丝粒架构;揭示去甲基化导致蛋白结合增加和细胞适应过程;整合多组学数据,提供病理机制洞见。
文章的局限: 主要依赖体外细胞模型,可能不完全反映体内动态;扰动工具特异性有限,可能有脱靶效应;样本规模较小,未覆盖多样人群。

A multi-tissue single-cell expression atlas in cattle
中文标题: 牛多组织单细胞图谱问世!解锁畜牧遗传与比较生物学奥秘
关键词: 单细胞表达图谱、牛组织异质性、细胞通信、复杂性状、跨种比较
研究总结: 这篇文章通过scRNA-seq和snRNA-seq数据,分析1,793,854个来自15头牛(包括胎牛、犊牛和成年牛,跨越两性)的细胞,构建覆盖59种组织的牛细胞图谱,探索了细胞类型、转录因子调控、细胞间通信的组织内和组织间异质性,并与GWAS整合识别单基因和复杂性状相关细胞类型,如精母细胞与精子活力、兴奋性神经元与乳脂产量。该图谱识别131种细胞类型,分为7个谱系,揭示乳腺上皮细胞的8个亚型及其在乳合成、激素响应和免疫调控中的功能;免疫细胞的抗原呈递异质性,如肠道巨噬细胞高APS而肝脏低。该研究还比较牛与人类转录组保守性,检测人类复杂表型相关细胞类型。这对于理解牛经济和生态重要性状的遗传机制、选择育种、免疫学和比较生物学具有重要意义。该工作作为FarmGTEx项目部分,提供在线资源,促进畜牧基因组学和人类疾病研究。
文章的亮点: 覆盖15头牛、跨越性别和年龄的全面图谱,识别131种细胞类型;揭示乳腺和免疫细胞异质性;整合单基因和复杂性状,跨种比较揭示保守机制。
文章的局限: 样本限于特定牛种,可能不代表全球多样性;依赖Harmony整合,可能引入批次效应;功能验证有限,未包括动态发育过程。

Robust and accurate Bayesian inference of genome-wide genealogies for hundreds of genomes
中文标题: 全基因组家系精准贝叶斯推断!SINGER加速ARG采样解码种群历史
关键词: 祖先重组图、贝叶斯推断、全基因组家系、种群基因组学、古代多态
研究总结: 这篇文章通过开发SINGER方法(sampling and inferring of genealogies with recombination),利用SMC近似和MCMC优化,加速ARG后验分布采样两个数量级,探索了数百基因组的全基因组家系推断的准确性和鲁棒性,即使在模型错配下,并应用于1000G(千人基因组计划)的英国和非洲裔个体,识别种群分化、古代杂交信号,以及HLA区域与灵长类共享的古代多态。该方法量化ARG不确定性,模拟显示优于Relate和tsinfer+tsdate,尤其在处理模型偏差时。通过线程化过程构建ARG,SINGER处理大规模数据,提供基因组宽树序列集合。这对于种群基因组学、生物医学研究中理解遗传变异、祖先内渗和多态具有重要意义。该工作解决ARG推断的计算挑战,为古代DNA和复杂种群历史分析提供工具。
祖先重组图(Ancestral Recombination Graph,简称ARG)是一种在种群遗传学和进化生物学中用于描述基因组样本谱系历史的计算模型和数据结构。它将重组事件(recombination events)整合到祖先关系中,用于表示一组基因组序列的完整进化历史,尤其适用于存在重组的物种,如人类或其他真核生物。
文章的亮点: 采样速度提升两个数量级,鲁棒性强于现有方法;量化ARG不确定性;揭示HLA区域古代多态和种群分化信号。
文章的局限: 依赖SMC近似,可能忽略复杂重组;模拟基于特定模型,未覆盖所有真实场景;应用于人类数据,泛化到其他物种需验证。

致谢橙子牛奶糖(陈文燕),请用参考模版:We thank the blogger (orange_milk_sugar, Wenyan Chen) for XXX
感谢小可爱们多年来的陪伴, 我与你们一起成长~

