基于STM32的智能宠物投喂系统
目录

基于STM32的智能宠物投喂系统
若该文为原创文章,转载请注明原文出处。
一、引言
(一)研究背景及意义
随着社会发展和生活节奏加快,越来越多的家庭选择饲养宠物以增添生活情趣。然而,宠物主人时常因工作、旅行等原因无法长时间在家,宠物的饮食、饮水和生活环境成为亟待解决的“痛点”。传统的宠物投喂方式缺乏智能化和远程管理能力。因此,开发一种能够远程监控、自动补给、并优化宠物居住环境的智能系统具有巨大的市场价值和社会意义。本项目旨在利用嵌入式技术和物联网技术,为用户提供一个“全天候、全自动、可远程”的宠物照养解决方案。
(二)国内外研究现状
目前市场上的智能宠物喂食器产品繁多,功能从基础的定时投喂到联网APP控制不等。高端产品通常具备视频监控、双向语音、自动出粮等功能,但价格昂贵。中低端产品则功能单一,联动性差。本设计在实现基础投喂功能之上,创新性地集成了环境监控(温湿度、光照)、自动调控(风扇、加热片、灯光)以及水位、饲料量监测与自动补充功能,提供了一个高性价比、功能集成度更高的综合解决方案,符合当前物联网设备智能化、集成化的发展趋势。
二、系统总体设计
(一)系统架构
本系统采用“感知-控制-云-端”的四层架构。
- 感知层:负责采集各类数据,包括温湿度、光照强度、水位高度、饲料重量(存在性)。
- 控制层:以STM32F103C8T6为核心,处理数据、执行逻辑、驱动所有执行器。
- 云平台层:以ESP8266为桥梁,将数据上传至物联网云平台,并接收来自云平台的指令。
- 用户终端层:用户通过手机APP远程查看数据、下发控制命令。
(二)功能模块划分
- 环境监测模块:DHT11(温湿度)、光敏电阻(光照)。
- 物资监测模块:水位传感器、压力传感器(检测饲料重量)。
- 执行机构模块:步进电机(投食、加料)、继电器(控制水泵、风扇、加热片、LED灯)。
- 人机交互模块:OLED显示屏、按键。
- 通信模块:ESP8266 WiFi模块。
- 电源模块:为各单元提供稳定电压。
三、硬件设计与实现
(一)系统硬件框架图

(二)主控模块选型及介绍
| 模块名称 | 型号 | 核心参数 | 选型理由 |
|---|---|---|---|
| 主控MCU | STM32F103C8T6 | ARM Cortex-M3,72MHz,64KB Flash,20KB RAM,2ADC,3USART,多个GPIO | 性能强大,外设丰富(足够的ADC、USART和GPIO),成本低廉,生态完善。 |
(三)传感器模块选型及电路设计
| 传感器类型 | 型号/种类 | 接口 | 电路设计要点 |
|---|---|---|---|
| 温湿度传感器 | DHT11 | 单总线(GPIO) | 数据线接STM32 GPIO,需加上拉电阻(4.7K-10K)。 |
| 光照传感器 | 光敏电阻模块 | ADC | 模块输出模拟电压(0-3.3V),接入STM32 ADC引脚。 |
| 水位传感器 | 模拟水位传感器 | ADC | 输出模拟电压随水位升高而增大。接入STM32 ADC。注意:长期浸泡易腐蚀,需定期检查。 |
| 重量传感器 | 压力传感器(秤重模块) | HX711 (GPIO) | 压力传感器需配HX711模数转换芯片。STM32通过两个GPIO与HX711的SCK和DT引脚通信。 |
| 按键 | 轻触按键 | GPIO | 接STM32 GPIO,设置为输入上拉模式,按键另一端接地。 |
(四)通信模块选型及配置
| 模块名称 | 型号 | 接口 | 功能与配置 |
|---|---|---|---|
| WiFi模块 | ESP-01S (ESP8266) | USART (串口) | STM32通过AT指令与ESP8266通信。ESP8266负责连接WiFi并通过MQTT/HTTP协议与云平台交换数据。 |
(五)执行模块选型及驱动电路
| 执行器类型 | 型号/种类 | 接口 | 驱动电路 |
|---|---|---|---|
| 步进电机 | 28BYJ-48 | GPIO | 通过ULN2003驱动板驱动。STM32四个GPIO连接驱动板的IN1-IN4,按节拍序列输出。 |
| 继电器模块 | 5V低电平触发 | GPIO | 控制水泵、风扇、加热片、LED灯。STM32 GPIO输出低电平吸合继电器。注意:加热片、水泵功率较大,需从外部电源取电。 |
| 显示模块 | 0.96寸OLED | I2C | SCL、SDA接STM32的I2C接口。 |
四、软件设计与实现
(一)开发环境搭建
- IDE:Keil uVision 5 或 STM32CubeIDE。
- 库:使用HAL库,利用STM32CubeMX进行引脚、时钟、外设初始化配置。
- 驱动与协议:需编写DHT11、OLED(SSD1306)、HX711、ULN2003步进电机、ESP8266 AT指令解析、MQTT/HTTP客户端(嵌入AT指令中)等驱动和协议栈。
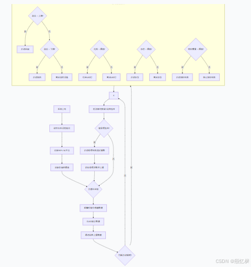
(二)系统软件流程图

(三)关键软件模块实现
1. 主循环与数据上报 (HAL库)

2. 步进电机控制(投喂一次)

3. 网络指令解析

五、系统测试与优化
(一)测试方案
功能测试:
- 温湿度控制:用电吹风和冰袋模拟温度变化,测试风扇和加热片是否在阈值点正确启停。
- 光照控制:用手遮挡光敏电阻,测试LED灯是否自动开启。
- 投喂功能:通过按键和APP下发指令,测试步进电机是否准确转动预定圈数。
- 水位/饲料检测:手动降低水位和移开饲料,测试水泵和加料电机是否自动启动。
压力测试:
- 模拟网络不稳定情况,测试系统重连机制。
- 长时间连续运行(24小时以上),测试系统稳定性和电机发热情况。
(二)优化方向
软件优化:
- 加入看门狗:防止程序死机。
- 数据平滑滤波:对ADC采集的数据(如光照、水位)进行滤波处理,避免波动导致设备频繁启停。
- 协议优化:使用MQTT协议代替HTTP,更轻量,适合物联网设备,实现双向实时通信。
- OTA升级:通过ESP8266实现固件远程升级(OTA)。
硬件优化:
- 电源隔离:电机等大功率设备与MCU的电源最好隔离,防止干扰。
- 机械结构:设计合理的粮仓和出粮口结构,防止粮食卡住。
六、结论与关键设计
(一)结论
本项目成功设计并实现了一个高度集成、功能完善的智能宠物投喂系统。系统不仅解决了远程投喂的核心需求,还扩展了环境智能调控、物资自动补给等功能,并通过物联网技术实现了便捷的远程交互。经过测试,系统运行稳定,达到了预期设计目标,具有良好的实用性和应用前景。
(二)关键设计
- 多模态控制逻辑:系统完美融合了自动模式(本地环境感知自动决策)和手动模式(远程APP控制),提供了灵活的使用方式。
- 物资状态监控与闭环控制:通过水位和压力传感器,实现了对水、粮状态的实时监测,并形成了“检测-缺料-补充-停止”的完整闭环控制,真正实现了无人值守。
- 云平台与APP交互:利用ESP8266和公有云平台,以较低的成本快速接入了物联网生态,实现了功能强大的手机APP监控,极大地提升了用户体验。
如有侵权,或需要完整代码,请及时联系博主。
