集合Queue系列一Queue介绍
目录

【集合Queue系列一】Queue介绍
💝💝💝欢迎来到我的博客,很高兴能够在这里和您见面!希望您在这里可以感受到一份轻松愉快的氛围,不仅可以获得有趣的内容和知识,也可以畅所欲言、分享您的想法和见解。
- 推荐: ,持续学习,不断总结,共同进步,活到老学到老
- 导航
- :全面总结 java 核心技术点,如集合,jvm,并发编程 redis,kafka,Spring,微服务,Netty 等
- :罗列常用的开发工具,如 IDEA,Mac,Alfred,electerm,Git,typora,apifox 等
- :详细总结了常用数据库 mysql 技术点,以及工作中遇到的 mysql 问题等
- :总结好用的命令,解放双手不香吗?能用一个命令完成绝不用两个操作
- :总结数据结构和算法,不同类型针对性训练,提升编程思维,剑指大厂
非常期待和您一起在这个小小的网络世界里共同探索、学习和成长。💝💝💝 ✨✨ 欢迎订阅本专栏 ✨✨
博客目录
1.Queue 的介绍
Queue
,中文名叫
队列
,无论现实生活中还是计算机的世界中,都是一个很重要的角色哦~
Queue 是一种
数据结构
,大家可以把我想象成一个数组,元素从我的一头进入、从另外一头出去,称为 FIFO 原则(先进先出原则)。
Queue 有两个亲兄弟:
List
(列表)、
Set
(集),他们都是
Collection
的儿子,Queue 还有一个远房亲戚:
Map
(映射)。他们都是
java.util
包这个大家庭的成员哦~
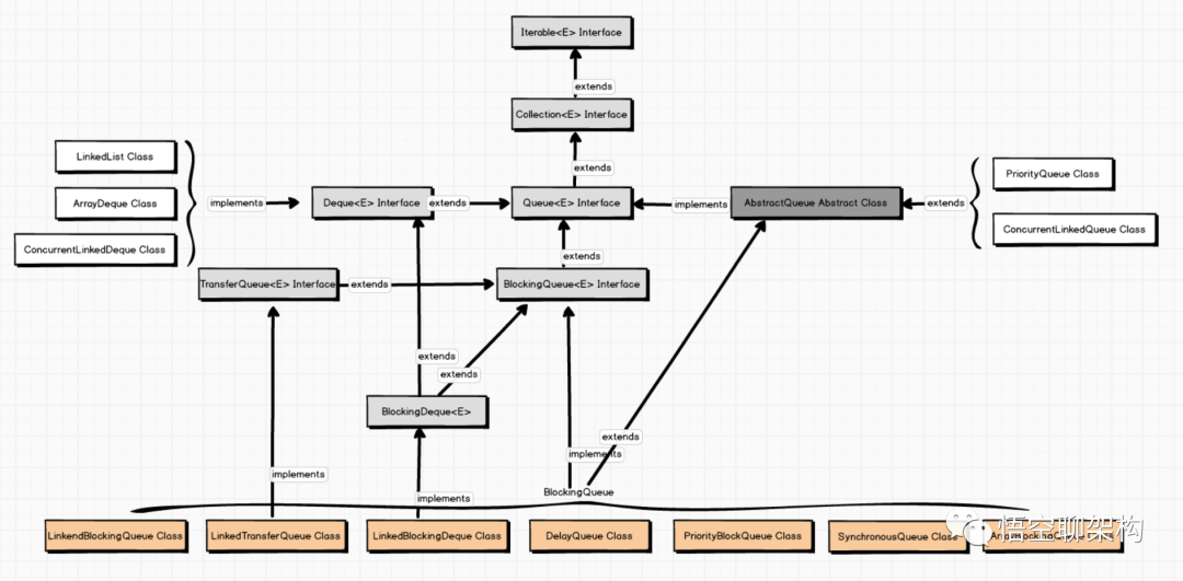
2.队列类图
18 个 Queue 的继承实现关系图
Queue接口 继承Collection接口,Collection接口 继承Iterable接口BlockingQueue接口、Deque接口 继承Queue接口AbstractQueue抽象类 实现Queue接口BlockingDeque接口、TransferQueue接口 继承BlockingQueue接口BlockingDeque接口继承Deque接口LinkedBlockingDeque类 实现BlockingDeque接口LinkedTransferQueue类接口 实现TransferQueue接口LinkedList类、ArrayDeque类、ConcurrentLinkedDeque类 实现 了Deque接口ArrayBlockingQueue类、LinkendBlockingQueue类、LinkedBlockingDeque类、LinkedTransferQueue类、SynchronousQueue类、PriorityBlockQueue类、DelayQueue类继承 了AbstractQueue抽象类和 实现 了 BlockingQueue 接口PriorityQueue类和ConcurrentLinkedQueue类 继承 了AbstractQueue抽象类
注意:
- Deque:全称 Double-Ended queue,表示双端队列。
- 类实现接口,用 implements
- 接口继承接口,用 extends
- 类继承类,用 extends

3.Queue 的核心方法
- add
- element
- offer
- peek
- poll
- remove
Queue的核心方法:
| 动作 | 抛异常 | 返回特殊值 |
|---|---|---|
| Insert | add(e) | offer(e) |
| Remove | remove() | poll |
| Examine | element() | peek() |
- 比如
添加(Insert)元素的动作,会有两种方式:add(e)和offer(e)。如果调用 add(e)方法时,添加失败,则会抛异常,而如果调用的是 offer(e)方法失败时,则会返回false。offer 方法用于异常是正常的情况下使用,比如在有界队列中,优先使用 offer 方法。假如队列满了,不能添加元素,offer 方法返回 false,这样我们就知道是队列满了,而不是去 handle 运行时抛出的异常。 - 同理,移除(Remove)元素的动作,队列为空时,remove 方法抛异常,而 poll 返回 null。如果移除头部的元素成功,则返回移除的元素。
- 同理,检测(Examine)元素的动作,返回头部元素(最开始加入的元素),但不删除元素, 如果队列为空,则 element()方法抛异常,而 peek()返回 false。
- Queue 接口没有定义阻塞队列的方法,这些方法在 BlockQueue 接口中定义了。
- Queue 实现类通常不允许插入 null 元素,尽管一些实现类比如 LinkedList 不禁止插入 null,但是还是不建议插入 null,因为 null 也被用在 poll 方法的特殊返回值,以说明队列不包含元素。
4.Queue 的实现类

5.常见 Queue 说明

觉得有用的话点个赞
👍🏻呗。❤️❤️❤️本人水平有限,如有纰漏,欢迎各位大佬评论批评指正!😄😄😄
💘💘💘如果觉得这篇文对你有帮助的话,也请给个点赞、收藏下吧,非常感谢!👍 👍 👍
🔥🔥🔥Stay Hungry Stay Foolish 道阻且长,行则将至,让我们一起加油吧!🌙🌙🌙


