微信小程序开发一
目录

微信小程序开发(一)
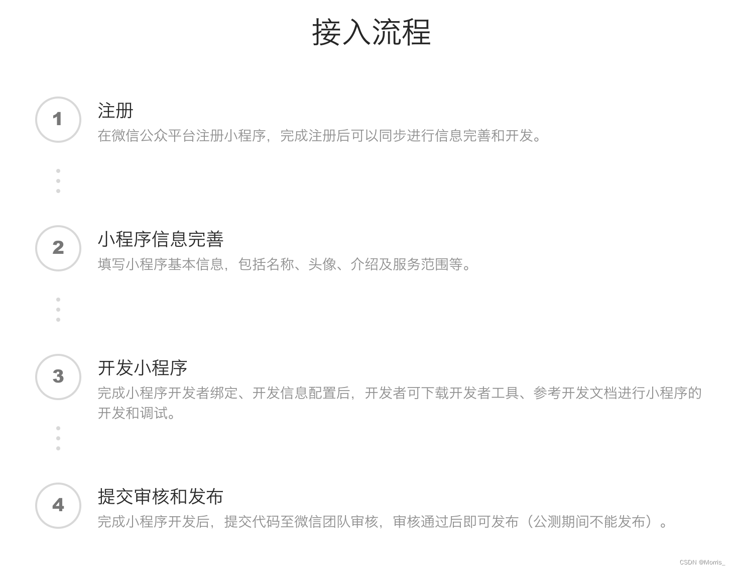
1. 微信小程序的开发流程

2. 注册小程序
小程序注册页:
如已注册,直接登录 小程序后台 即可。
在小程序后台的 【开发管理】→ 【开发设置】下可以查看AppID,即小程序ID。

下载开发者工具
开发者工具下载页: 选择合适的工具下载安装。
hello world
创建一个新的小程序,填写AppID

点击 “确定”

文件区已经生成了一些默认文件,.js , .json, .whtml 等。
小程序的代码构成:
然后呢?怎么调试?怎么安装?
参考
[1] 微信小程序:
